香港中文大学
211 |
985 |
双一流 |
综合
本科
省重点
公办
博文約禮
0852-39438951,0852-39438947
https://www.cuhk.edu.hk/chinese/index.html
更多 >
图片
院校首页
历年分数
历年分数
历年分数
普通类
艺术类
体育类
招生计划
院校计划
投档规则(艺术)
投档规则(体育)
招生政策
招生简章
招生资讯
探校攻略
探校攻略
探校攻略
探校攻略
探校攻略
探校攻略
院校首页
> 招生简章
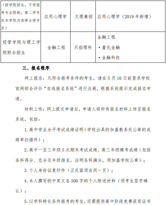
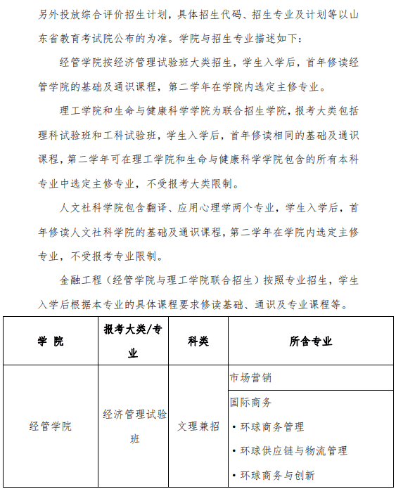
香港中文大学(深圳)2019年山东省综合评价招生简章
2022-06-22 02:53:56 分享至:
招生简章
招生资讯
香港中文大学(深圳)2019年山东省综合评价招生简章
2022-06-22 02:53:56